Credit Application
Application with Purchase
Overview
The Application with Purchase API is the single way to apply for credit and make purchase.
Apply for Credit information needs to be provided in credit applicant format. Described in swagger definition. In credit applicant information such as national person id, name, address, phone number, email address etc. is to be provided by user, along with proficient details such as occupation type, industry, gross income, loan type etc. In the Purchase section, details of purchase item details such as purchase item, amount, id, mode of purchase, campaign details etc to be provided by TPP. The behaviour of the API will varies in sandbox as compared to actual production environment.
Changes from the previous version
This is the changelog of Application with Purchase API. The topmost item is the latest version and the changes described in it are relative to the previous version which is listed directly below. The current version of the API documentation is 2.0
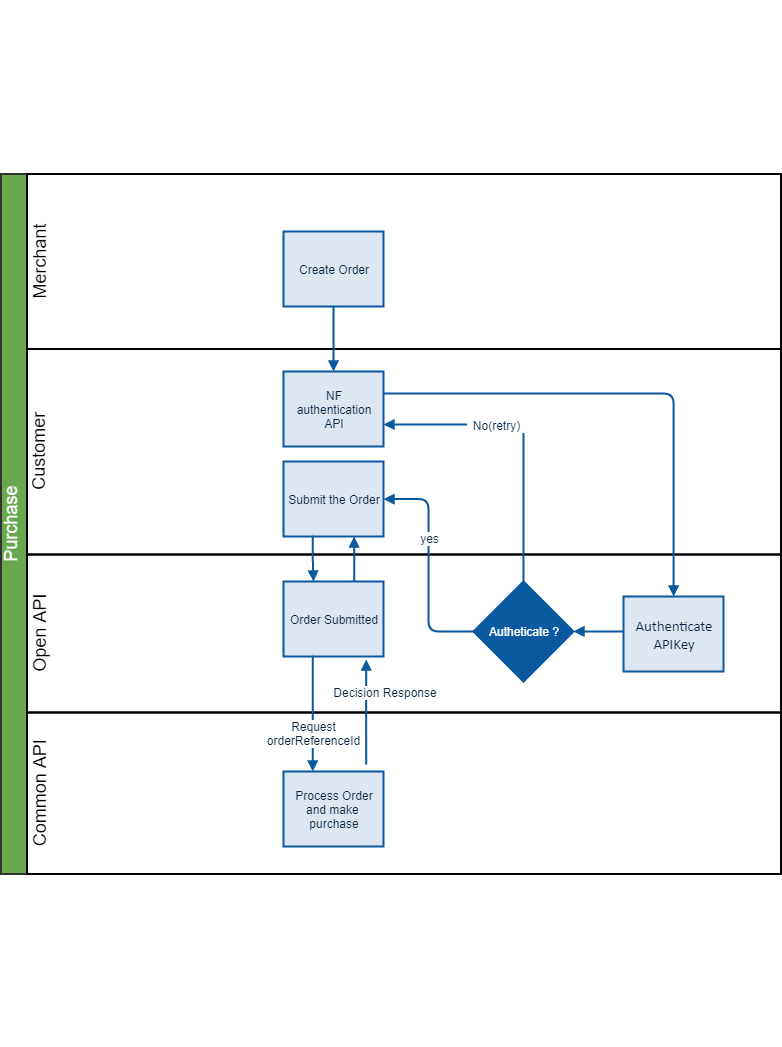
Sample flow
Below you can find a sample flow diagram

Swagger Definition
The API specification is also available in the swagger format.
Application with Purchase – This will updated by OBD ( Open banking Department)
Request Header Parameter
| Sr.No. | Field Name | Type | Mandatory Information | Example |
|---|---|---|---|---|
| 1 | x-ibm-client-id | String | Mandatory | you will get it from developer portal. |
| 2 | x-ibm-client-secret | String | Mandatory | you will get it from developer portal. |
| 3 | api-key | String | Mandatory | Need to generate every time - c9483211-e8ed-490b-8238-bf2fc5823ca2 |
Request URL parameters: TBD
Request Body: User need to add body while posting the request . The request will be in Json format and the parameters details are as below.
| Sr.No. | Field Name | Type | Mandatory | Examples |
|---|---|---|---|---|
| 1 | country_id | String | Y | FI |
| 2 | channel | String | Y | W |
| 3 | dealer_id | String | Y | DK0001 |
| 4 | product_code | String | Y | 20 |
| 5 | user_id | String | Y | 210281-9988,210281-9912,110788-1133 |
| 6 | is_new_application | Boolean | Y | true, false |
| 7 | purchase_details. order_reference_id | String | N | - |
| 8 | purchase_details.purchase_items. item_id | int | Y | 10 |
| 9 | purchase_details.purchase_items. item_name | String | Y | TV |
| 10 | purchase_details.purchase_items.item_amount amount_part | decimal | Y | 100 |
| 11 | purchase_details.purchase_items.item_amount currency_code | String | Y | EUR |
| 12 | purchase_details.purchase_item. purchase_estimated_delivery_date | Date | Y | 2022-11-16 |
| 13 | purchase_details. total_purchase_amount. amount_part | decimal | Y | 100 |
| 14 | purchase_details. total_purchase_amount. currency_code | String | Y | EUR |
| 15 | applicant_details.applicant_personal_details.national_person_id | String | Y | 110487-1708 |
| 16 | applicant_details.applicant_personal_details.pep_information | boolean | N | true, false |
| 17 | applicant_details.applicant_personal_details.california_citizenship | boolean | N | true, false |
| 18 | applicant_details.applicant_personal_details.first_name | String | Y | Johan |
| 19 | applicant_details.applicant_personal_details.surname | String | Y | Paul |
| 20 | applicant_details.applicant_personal_details.language_code | String | Y | S / FI / da-dk |
| 21 | applicant_details.applicant_personal_details.individual_marital_status | String Y | ||
| 22 | applicant_details.applicant_personal_details.taxation_country | String | Y | FI |
| 23 | applicant_details.applicant_personal_details.nationality | String | Y | FI |
| 24 | applicant_details.applicant_personal_details.address | String | Y | Annankatu 1 |
| 25 | applicant_details.applicant_personal_details.city | String | Y | Espoo |
| 26 | applicant_details.applicant_personal_details.postal_code | String | Y | 00100 |
| 27 | applicant_details.applicant_personal_details.residence_ownership_style | String | Y | 30 |
| 28 | applicant_details.applicant_personal_details.phone_country_code | String | Y | 123 |
| 29 | applicant_details.applicant_personal_details.phone_domestic_number | String | Y | 123456 |
| 30 | applicant_details.applicant_personal_details.Email | String | Y | johoan@gmail.com |
| 31 | applicant_details.applicant_personal_details.Card_in_use | String | Y | VISA |
| 32 | applicant_details.applicant_proficient_details.Occupation_group | String | Y | 11 |
| 33 | applicant_details.applicant_proficient_details.employment_type | String | Y | |
| 34 | applicant_details.applicant_proficient_details.Employer_industry | String | Y | |
| 35 | applicant_details.applicant_proficient_details.Starting_month_of_employment | int | Y | 6 |
| 36 | applicant_details.applicant_proficient_details.Starting_year_of_employment | int | Y | 2021 |
| 37 | applicant_details.applicant_proficient_details.loan_type.loan | String | Y | Home |
| 38 | applicant_details.applicant_proficient_details.loan_type.credit_debt_amount | decimal | Y | 1000 |
| 39 | credit_information.term_amount.amount_part | decimal | Y | 1000 |
| 40 | credit_information.term_amount. currency_code | String | Y | EUR |
| 41 | credit_information.Due_date | int | Y | 3 |
| 42 | credit_information.monthly_fee | decimal | Y | 10 |
| 43 | credit_information.base_rate | String | ||
| 44 | credit_information.loan_margin | Decimal | Y | 10.2 |
| 45 | credit_information.euribor_rate | String | Y | -0.5 |
| 46 | credit_information.loan_amount_total | decimal | Y | 10000 |
| 47 | credit_information.annual_interest_rate | Decimal | Y | 11.11 |
| 48 | credit_information.monthly_payment | Decimal | Y | 1234 |
| 49 | credit_information.no_of_monthly_paymnets | Int | Y | 12 |
| 50 | supporting_details.opening_fee | Decimal | Y | 123 |
| 51 | supporting_details.repayment_rate | Decimal | Y | 12.34 |
| 52 | supporting_details.other_fee | Decimal | Y | 12.12 |
| 53 | campaign_details.camp_type | Int | Y | 1 |
| 54 | campaign_details.camp_product | Int | Y | 1 |
| 55 | campaign_details.camp_name | String | Y | 12 |
| 56 | campaign_details.camp_code | String | Y | 12 |
| 57 | campaign_details.camp_length | Int | Y | 12 |
| 58 | campaign_details.camp_who_pays_acc_fee | Int | Y | |
| 59 | campaign_details.camp_customer_pays_provision | Int | Y | |
| 60 | campaign_details.camp_vendor_is_payd_fee | int | Y | |
| 61 | campaign_details.camp_purchase_type | int | Y | |
| 62 | campaign_details.camp_no_of_installments | int | Y | |
| 63 | campaign_details.camp_customer_pays_provision_money | int | Y | |
| 64 | campaign_details.camp_customer_pays_provision_money | int | Y |
Response Body
| Sr.No. | Field Name | Type | Example |
|---|---|---|---|
| 1 | application_response. status | double | APPROVED/REJECTED/CANCELLED |
| 2 | application_response. credit_application_id | String | 12345 |
| 3 | purchase_response. is_order_confirmed | boolean | true/false |
| 4 | purchase_response. order_reference_id | String | Null/ORDER3349891625 |
| 5 | purchase_response.purchase_items.purchase_item.item_id | int | 1 |
| 6 | purchase_response.purchase_items.purchase_item.item_name | String | TV |
| 7 | purchase_response.purchase_items.purchase_item.item_amount.amount_part | decimal | 1000 |
| 8 | purchase_response.purchase_items.purchase_item.item_amount.currency_code | String | EUR |
| 9 | purchase_response.purchase_items.purchase_item.purchase_estimated_delivery_date | String | 2019-09-19 |
Examples
Request Body
{
"country_id":"FI",
"channel":"S",
"dealer_id":"123456789",
"product_code":"20",
"user_id":"010299-123E",
"is_new_application":true,
"purchase_details":{
"order_reference_id":"ORDER1234569",
"purchase_items":{
"purchase_item":[
{
"item_id":100,
"item_name":"Sofa",
"item_amount":{
"amount_part":90,
"currency_code":"EUR"
},
"purchase_estimated_delivery_date":"2021-11-25"
}
]
},
"total_purchase_amount":{
"amount_part":90,
"currency_code":"EUR"
}
},
"applicant_details":{
"applicant_personal_details":{
"national_person_id":"123456-XXXX",
"pep_information":false,
"california_citizenship":false,
"first_name":"testi",
"surname":"kamp kaksi d",
"language_code":"S",
"individual_marital_status":"10",
"taxation_country":"FI",
"nationality":"FI",
"address":"testikatu 12345",
"city":"helsinki",
"postal_code":"00500",
"residence_ownership_type":"10",
"phone_country_code":"358",
"phone_domestic_number":"401234567",
"email":"testperson@testdomain.com",
"cards_in_use":"DEBIT,VISA"
},
"applicant_proficient_details":{
"occupation_group":"31",
"employment_type":"10",
"employer_industry":"12",
"starting_month_of_employment":"10",
"starting_year_of_employment":"2000",
"gross_income_total":{
"amount_part":5000,
"currency_code":"EUR"
},
"loan_type":[
{
"loan":"Home",
"credit_debt_amount":0
},
{
"loan":"Other",
"credit_debt_amount":0
}
]
}
},
"credit_information":{
"term_amount":{
"amount_part":1200,
"currency_code":"EUR"
},
"due_date":1,
"monthly_fee":3.5,
"base_rate":"-0.478",
"loan_margin":8,
"euribor_rate":"-0.325",
"loan_amount_total":2000,
"annual_interest_rate":13.5,
"monthly_payment":40,
"no_of_monthly_payments":11
},
"supporting_details":{
"opening_fee":0,
"repayment_rate":10,
"other_fees":0
},
"campaign_details":{
"camp_type":"0",
"camp_product":"568",
"camp_name":"2D Joustorahoitus lyhennysprosentti 10% Kuluton Tasaer 20kk uudet ja jatko-ostot",
"camp_code":"8009",
"camp_length":20,
"camp_who_pays_acc_fee":"2",
"camp_customer_pays_provision":"1",
"camp_vendor_is_payd_fee":"0",
"camp_purchase_type":2,
"camp_no_of_installments":"20",
"camp_customer_pays_provision_money":0.1,
"camp_customer_pays_provision_money":"1"
}
}Success Response
{
"application_response": {
"status": "APPROVED",
"credit_application_id": "44996ef4-ca6d-4446-b497-6bfaa8544c8d"
},
"purchase_response": {
"is_order_confirmed": true,
"order_reference_id": "ORDER1234569",
"purchase_items": {
"purchase_item": [
{
"item_id": "100",
"item_name": "Sofa",
"item_amount": {
"amount_part": 90,
"currency_code": "EUR"
},
"purchase_estimated_delivery_date": "2021-11-25"
}
]
}
}
}Error Responses
Scenario - double submission of same request
HTTP/1.1 400
{
"application_response": {
"status": "CANCELLED",
"credit_application_id": "2ff013a9-be6f-4ee3-b8c3-36f974cdc469"
},
"purchase_response": {
"is_order_confirmed": false
}
}Scenario : for wrong input data ( sample ) HTTP/1.1 400
{
"errorId": "CFAP-400",
"category": "APPLICATION",
"message": "Bad Request - WRONG Country Id",
"timestamp": "2021-02-23T06:45:44.083+0000"
}Purchase with Credit
Overview
The Purchase API is the way to purchase new items for any customer.
In Purchase API only existing customer can buy the new item. There is possibility to buy multiple items at one time.
Some details of purchase item details such as purchase item, amount , id, mode of purchase , campaign details etc are present. Customer details and partner details also required for this process.
Changes from the previous version
This is the changelog of Purchase with Credit API. The topmost item is the latest version and the changes described in it are relative to the previous version which is listed directly below. The current version of the API documentation is 2.0.
Sample flow
Below you can see the sample flow.

Swagger Definition
The API specification is also available in the swagger format
Purchase with Credit - This will updated by OBD ( Open banking Department)
Request Header Parameter
| Sr.No. | Field Name | Type | Mandatory Information | Example |
|---|---|---|---|---|
| 1 | x-ibm-client-id | String | Mandatory | you will get it from developer portal. |
| 2 | x-ibm-client-secret | String | Mandatory | you will get it from developer portal. |
| 3 | api-key | String | Mandatory | Need to generate every time - c9483211-e8ed-490b-8238-bf2fc5823ca2 |
Request Body parametrs
User need to add body while posting the request. The request will be in Json format and the parameters details are as below
| Sr.No. | Field Name | Type | Mandatory | Examples |
|---|---|---|---|---|
| 1 | country_id | String | Y | FI |
| 2 | channel | String | Y | S |
| 3 | partner_dealer_id | String | Y | DK0001 |
| 4 | national_person_id | String | ||
| 5 | card_number | String | ||
| 6 | purchase_details.order_reference_id | |||
| 7 | purchase_details.purchase_items. item_id | int | Y | 10 |
| 8 | purchase_details.purchase_items. item_name | String | Y | TV |
| 9 | purchase_details.purchase_items.item_amount amount_part | decimal | Y | 100 |
| 10 | purchase_details.purchase_items.item_amount currency_code | String | Y | EUR |
| 11 | purchase_details.purchase_item. purchase_estimated_delivery_date | Date | Y | 2022-11-16 |
| 12 | purchase_details. total_purchase_amount. amount_part | decimal | Y | 100 |
| 13 | purchase_details. total_purchase_amount. currency_code | String | Y | EUR |
| 14 | campaign_details.camp_type | Int | Y | 1 |
| 15 | campaign_details.camp_product | Int | Y | 1 |
| 16 | campaign_details.camp_name | String | Y | 12 |
| 17 | campaign_details.camp_code | String | Y | 12 |
| 18 | campaign_details.camp_length | Int | Y | 12 |
| 19 | campaign_details.camp_who_pays_acc_fee | Int | Y | |
| 20 | campaign_details.camp_customer_pays_provision | Int | Y | |
| 21 | campaign_details.camp_vendor_is_payd_fee | int | Y | |
| 22 | campaign_details.camp_purchase_type | int | Y | |
| 23 | campaign_details.camp_no_of_installments | int | Y | |
| 24 | campaign_details.camp_customer_pays_provision_money | int | Y | |
| 25 | campaign_details.camp_customer_pays_provision_money | int | Y |
Response Body
| Sr.No. | Field Name | Type | Example |
|---|---|---|---|
| 1 | application_response. status | double | APPROVED/REJECTED/CANCELLED |
| 2 | application_response. credit_application_id | String | 12345 |
| 3 | purchase_response. is_order_confirmed | boolean | true/false |
| 4 | purchase_response. order_reference_id | String | Null/ORDER3349891625 |
| 5 | purchase_response.purchase_items.purchase_item.item_id | int | 1 |
| 6 | purchase_response.purchase_items.purchase_item.item_name | String | TV |
| 7 | purchase_response.purchase_items.purchase_item.item_amount.amount_part | decimal | 1000 |
| 8 | purchase_response.purchase_items.purchase_item.item_amount.currency_code | String | EUR |
| 9 | purchase_response.purchase_items.purchase_item.purchase_estimated_delivery_date | String | 2019-09-19 |
Examples
Request Body
{
"country_id": "FI",
"channel": "S",
"partner_dealer_id": "123456789",
"national_person_id": "220220-YYYY",
"card_number": "YWNjb3VudE51bWJlcg==",
"purchase_details": {
"order_reference_id": "123456789123",
"purchase_items": {
"purchase_item": [{
"item_id": 100,
"item_name": "Table",
"item_amount": {
"amount_part": 5,
"currency_code": "EUR"
},
"purchase_estimated_delivery_date": "2021-12-25"
},
{
"item_id": 101,
"item_name": "Chair",
"item_amount": {
"amount_part": 1,
"currency_code": "EUR"
},
"purchase_estimated_delivery_date": "2021-12-25"
}
]
},
"total_purchase_amount": {
"amount_part": 6,
"currency_code": "EUR"
}
},
"campaign_details": {
"camp_type": "1",
"camp_product": "123",
"camp_name": "2D Joustorahoitus lyhennysprosentti 10% Kuluton Tasae 20kk uudet ja jatko-ostot",
"camp_code": "8009",
"camp_length": 20,
"camp_who_pays_acc_fee": "1",
"camp_customer_pays_provision": "1",
"camp_vendor_is_paid_fee": "0",
"camp_purchase_type": 2,
"camp_no_of_installments": "1",
"camp_customer_pays_provision_money": 0.1,
"camp_customer_pays_provision_percent": "1 "
}
}Success Response
{
"application_response": {
"status": "APPROVED",
"credit_application_id": "44996ef4-ca6d-4446-b497-6bfaa8544c8d"
},
"purchase_response": {
"is_order_confirmed": true,
"order_reference_id": "ORDER1234569",
"purchase_items": {
"purchase_item": [
{
"item_id": "100",
"item_name": "Sofa",
"item_amount": {
"amount_part": 90,
"currency_code": "EUR"
},
"purchase_estimated_delivery_date": "2021-11-25"
}
]
}
}
}Error Responses Scenario :No API key HTTP/1.1 400
{
"errorId": "CFAP-400",
"message": "BAD_REQUEST No Api key generated for requested userId",
"category": "APPLICATION",
"timestamp": "Fri Mar 05 12:53:03 UTC 2021"
}Scenario : for wrong data provided ( sample ) HTTP/1.1 400
{
"errorId": "CFAP-400",
"category": "APPLICATION",
"message": "Bad Request - WRONG Country Id",
"timestamp": "2021-02-23T06:45:44.083+0000"
}Interest Calculation
Overview
The Interest Calculation will help the customer to calculate the interest.
Interest Calculation API will also give the total Credit (loan) amount, monthly payment details.
For calculating the interest some inputs like Credit amount, installment percentage, credit due date required.
Changes from the previous version
This is the changelog of Interest Calculation API. The topmost item is the latest version and the changes described in it are relative to the previous version which is listed directly below. The current version of the API documentation is 2.0
Swagger Definition
The Interest Calculation API specification is also available in the swagger format
Interest Calculation - This will updated by OBD ( Open banking Department)
Request Header Parameter
| Sr.No. | Field Name | Type | Mandatory Information | Example |
|---|---|---|---|---|
| 1 | x-ibm-client-id | String | Mandatory | you will get it from developer portal. |
| 2 | x-ibm-client-secret | String | Mandatory | you will get it from developer portal. |
| 3 | api-key | String | Mandatory | Need to generate every time - c9483211-e8ed-490b-8238-bf2fc5823ca2 |
Request Body parameter: User need to add body while posting the request. The request will be in Json format and the parameters details are as below.
| Sr.No. | Field Name | Type | Mandatory | Examples |
|---|---|---|---|---|
| 1 | credit_due_day | String | Y | 1 |
| 2 | credit_amount | decimal | Y | 1000 |
| 3 | opening_fee | decimal | Y | 1.23 |
| 4 | installment_percent | decimal | Y | 1.2 |
| 5 | loan_margin | decimal | Y |
Response Body
| Sr.No. | Field Name | Type | Example |
|---|---|---|---|
| 1 | Loan_details. annual_interest_rate | decimal | 12.5 |
| 2 | Loan_details. loan_margin | decimal | 8 |
| 3 | Loan_details. base_rate | decimal | -0.478 |
| 4 | Loan_details. euribor_rate | decimal | -0.478 |
| 5 | Loan_details. nbr_of_monthly_payments | decimal | 103 |
| 6 | Loan_details. loan_amount_total | decimal | 4176.15 |
| 7 | Loan_details. monthly_amount | decimal | 40 |
| 8 | Loan_details. euribor_month | String | 10 |
| 9 | Loan_details. euribor_year | String | 2020 |
Examples
Request Body
{
"credit_due_day" : 23,
"credit_amount" : 2500,
"opening_fee" : 200,
"installment_percent" : 1.2,
"loan_margin" : 25
}Response Body
{
"message": null,
"message_description": null,
"loan_details": {
"annual_interest_rate": 13.5,
"loan_margin": 8,
"base_rate": -0.478,
"euribor_rate": -0.325,
"nbr_of_monthly_payments": 105,
"loan_amount_total": 4176.15,
"monthly_amount": 40,
"euribor_month": "10",
"euribor_year": "2020"
}
}Error Responses
Scenario – When no data in body to post
{
"timestamp": "2021-05-19T10:29:18.036+0000",
"status": 400,
"error": "Bad Request",
"message": "Bad Request",
"path": "/retail-finance/credit-applications/v2/interest-calculations"
}