Credit List
Overview
The Credit List API is the way to get the list of all Credit list details. In Credit List API details of existing customer will be available. In credit list the single or multiple Credits details will be fetched which depend upon the customer / user. Some details such as credit limit, credit available, Credit List Details , some details about instalment, id, mode of purchase, campaign details etc. are present. Customer details and partner details also required for this process. The behaviour of the API will varies in sandbox as compared to actual production environment.
Changes from the previous version
This is the changelog of Credit List API. The topmost item is the latest version and the changes described in it are relative to the previous version which is listed directly below. The current version of the API documentation is 2.0.
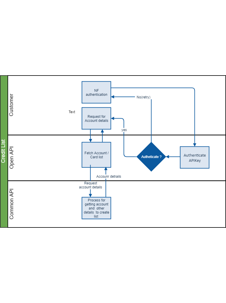
Sample flow
Below you can find a diagram of sample flow

Swagger Definition
Request Header Parameter
| Sr.No. | Field Name | Type | Mandatory Information | Example |
|---|---|---|---|---|
| 1 | x-ibm-client-id | String | Mandatory | you will get it from developer portal. |
| 2 | x-ibm-client-secret | String | Mandatory you will get it from developer portal. | |
| 3 | token | String | Mandatory | |
| 4 | country-id | String | Mandatory | FI |
| 5 | dealer-id | String | Mandatory | application/json |
| 6 | api-key | String | Mandatory | Need to generate every time - c9483211-e8ed-490b-8238-bf2fc5823ca2 |
Token: Header parameter called token value should be constructed as follows
- userId:cardNumber:accountNumber#
- userId Holds SSN (Social Security Number)
- cardNumber Holds card Number
- accountNumber Holds account Number
- #signifies the end of the string
At the end the string should be Base64 encoded
- If any of the three information is not available, it should be sent as blank
- For example.
- If userID and account number is not available, ‘token’ should be encoded value of ‘:cardNumber:#’ (single quotes are not to be include in encoding.)
- If only userId is available, ‘token’ should be encoded value of ‘userId::#’ (single quotes are not to be include in encoding.)
ApiKey : Mandatory -for Validating User – You will get it form Get Token API, it will be valid for 20 min.
Response Parameters
Request URL Parameters: No request Parameter in body for this API
Response Body:
| Sr.No. | Field Name | Type | Example |
|---|---|---|---|
| 1 | cards_list | ||
| 2 | cards_list.ssn | String | 010170960F |
| 3 | cards_list.brand | String | 20 |
| 4 | cards_list.extra | array | For Existing customer “extra”: [ {“key”: “CARD_STATUS”,“value”: “ACTIVE”},{“key”: “PRODUCT_NAME”,“value”: “JOUSTORAHOITUS”}, |
| 5 | cards_list.credit_limit | double | 20482.8 |
| 6 | cards_list.credit_available | double | 20482.8 |
| 7 | cards_list.used_credit double | 20482.8 | |
| 8 | cards_list.account_number | String | 23280340493833 |
| 9 | cards_list.card_holder_name | String | DEMO ANNA |
| 10 | cards_list.card_level | String | S |
| 11 | cards_list.card_currency | String | EUR |
| 12 | cards_list.masked_card_number | String | Null |
| 13 | cards_list.fuel_discount | double | 0 |
| 14 | cards_list.year_of_saving | ||
| 15 | cards_list.matrix_range | String | high |
| 16 | cards_list.actual_bonus | String | Null |
| 17 | cards_list.purchases_left_for_bonus | integer | 0 |
| 18 | cards_list.remaining_on_one_percent | String | Null |
| 19 | cards_list.payments_remaining | integer | 47 |
| 20 | cards_list.payments_end_date | String | 20/07/2018 |
| 21 | cards_list.instalment_free_months | String | 201809,201811 |
| 22 | cards_list.installment_percentage | decimal | 1 |
Example
Success Response
{
"message": "200_OK",
"message_description": "1_CARD_OR_ACCOUNT_FOUND",
"cards_list": [
{
"ssn": "010299-123E",
"brand": "20",
"extra": [
{
"key": "CARD_STATUS",
"value": "ACTIVE"
},
{
"key": "ACCOUNT_STATUS",
"value": "ACTIVE"
},
{
"key": "PRODUCT_NAME",
"value": "JOUSTORAHOITUS"
},
{
"key": "CREDIT_ACCT_ID",
"value": "993698"
},
{
"key": "RELATION_ID",
"value": ""
},
{
"key": "CARD_NO",
"value": "yto1cA+c78rTE0cOSKmaKQ=="
}
],
"credit_limit": 2000,
"credit_available": 1910,
"used_credit": 90,
"account_number": "23383899369859",
"card_holder_name": "John D",
"card_level": "M",
"card_currency": "EUR",
"masked_card_number": "",
"fuel_discount": 0,
"year_of_saving": 0,
"matrix_range": "",
"actual_bonus": "0",
"purchases_left_for_bonus": 0,
"remaining_on_one_percent": "0",
"payments_remaining": 21,
"payments_end_date": "09",
"instalment_free_months": "202105",
"installment_percentage": "5.00"
}
]
}
}
}Error Responses
Scenario - No API key HTTP/1.1 400
{
"errorId": "CFAP-400",
"message": "BAD_REQUEST No Api key generated for requested userId",
"category": "APPLICATION",
"timestamp": "Fri Mar 05 12:53:03 UTC 2021"
}Scenario : For Error in request file HTTP/1.1 400
{
"errorId": "CFAP-400",
"category": "APPLICATION",
"message": "Bad Request - WRONG Country Id",
"timestamp": "2021-02-23T06:45:44.083+0000"
}